For over a decade, the crypto market has been dominated by a paradox: We trade decentralized assets on centralized platforms (CEXs) that operate as “Black Boxes.” Users deposit funds, place orders, and blindly trust that the exchange will match them fairly. However, history from Mt. Gox to FTX has repeatedly proven that “Don’t trust, Verify” is the only true standard.
First generation DEXs (like Uniswap) solved the custody problem but failed on performance and slippage. Enter Lighter (Lighter.xyz). Backed by industry giants like a16z and Paradigm, Lighter promises to end the “Black Box” era by bringing Nasdaq level speed to Ethereum grade security.
What is Lighter?
Lighter is a Decentralized Perpetual Futures Exchange (PerpDEX) that utilizes a Central Limit Order Book (CLOB) model. Unlike typical DEXs running on general purpose Layer 2s (such as Arbitrum or Optimism) where financial transactions must compete for bandwidth with gaming or NFTs, Lighter is built on a distinct ZK Architecture. It functions as a Layer 2 “tailor made” for finance, capable of processing tens of thousands of transactions per second with near zero costs.
To grasp the essence of Lighter, one must look at the limitations of current infrastructure. General purpose Layer 2s like Arbitrum or Optimism operate like public highways where financial transactions must share bandwidth with everything from NFT minting to gaming. This creates latency and costs that are prohibitive for Market Makers who need to update quotes thousands of times per second.
However, to fully grasp Lighter’s significance, we must view it not merely as an exchange, but as an infrastructure evolution: an App specific Rollup.
Lighter opts for a Custom ZK Architecture, stripping away the overhead of a general purpose blockchain to dedicate 100% of its computational resources solely to order matching. Technically, it operates as a high performance Compute Engine atop Ethereum. It delivers the deep liquidity AMMs lack, backed by the mathematical certainty of ZK proofs.
What is Lighter? – Source: Lighter
In essence, Lighter bridges Web2 performance (off chain matching) with Web3 guarantees (on chain settlement), transforming transparency from an optional feature into an enforced technical primitive.
Read more: A Full Research of the Rise of Chainlink – NFTPlzas
Lighter Core Architecture
To realize the vision of a high performance yet decentralized order book, the Lighter team engineered Lighter Core based on four immutable principles:
- Self custody: Users always maintain control of their assets.
- Verifiability: Operations must strictly adhere to a public set of rules.
- Scalability: The system must scale seamlessly in both latency and throughput.
- Secure Exit: Users must always maintain the ability to exit independently.
The Engineering Trade off: Why ZK Proofs?
In computer science, building a Verifiable Compute Engine always involves trade offs. Lighter Core rejected two common approaches in favor of the most challenging, yet optimal, path:
- Vs. Blockchain Consensus (e.g., dYdX v4, Hyperliquid): These systems achieve verifiability through redundant execution across network nodes. While secure, consensus mechanisms create bottlenecks in latency and throughput. Furthermore, data must remain public for nodes to cross check, limiting privacy flexibility.
- Vs. TEEs (Trusted Execution Environments – e.g., SGX): Some projects leverage secure hardware (TEEs) for speed. However, TEEs still require trusting the hardware vendor (e.g., Intel) and remain vulnerable to side channel attacks.
Lighter’s Choice: Succinct Proofs (ZK Proofs). Although historically costly and complex to develop, ZK allows for both vertical and horizontal scaling without compromising security. It decouples “execution” (fast, off chain) from “verification” (secure, on-chain).
Workflow
Lighter Core is not just a smart contract; it is an orchestrated assembly of components:
- Sequencer & Soft Finality: The heart of the system is the Sequencer, responsible for ordering transactions on a “First in, First out” (FIFO) basis. It provides immediate “Soft Finality” to users via APIs, delivering a seamless, CEX like experience.
- Witness Generators & Prover: This is where the magic happens. Data from the Sequencer is fed to Witness Generators, which transform it into circuit friendly inputs. Subsequently, the Lighter Prover built from scratch specifically for exchange workloads generates hundreds of thousands of execution proofs in parallel.
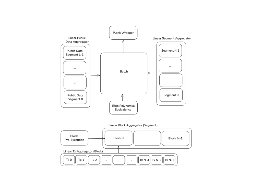
- Multi layer Aggregation: To minimize gas costs on Ethereum, Lighter utilizes a Multi layer Aggregation Engine. This compresses thousands of individual proofs into a single Batch Proof for final verification on Ethereum.

Lighter Core Architecture – Source: Lighter
Escape Hatch
This feature defines true ownership. In a worst case scenario, such as the Sequencer being compromised or attempting to censor your withdrawal, Lighter Core triggers the Escape Hatch mode.
The protocol allows users to submit a Priority Request directly on Ethereum. If the Sequencer fails to process this request within a predefined timeframe, the Smart Contract freezes the entire exchange. In this state, users can leverage the compressed Data Blobs previously published on Ethereum to reconstruct their account state and withdraw full asset value directly on chain, independent of the Lighter team or off chain coordination.
Order Book Tree & Verifiable Matching Logic
If Lighter Core is the “engine,” then the Order Book Tree is its most sophisticated “transmission.” To understand how Lighter operates smoothly while other ZK DEXs struggle with latency, we must dissect its data structure.
The Bottleneck
In traditional computer science, to match orders based on “Price Time Priority,” Matching Engines (like Binance’s) typically use Linked Lists. But in the Zero Knowledge world, Linked Lists are a disaster. Why?
To prove an order is in the correct position within a linked list, the ZK Circuit must compute the Hash of the entire list. The complexity is linear: O(N).
The Consequence, the deeper the order book, the higher the computational cost and the slower the speed. This is why early DEXs defaulted to AMMs instead of Order Books.
Lighter’s Innovation
The Lighter team didn’t force a square peg into a round hole. They engineered the Order Book Tree, a hybrid structure combining a Merkle Tree and a Prefix Tree.
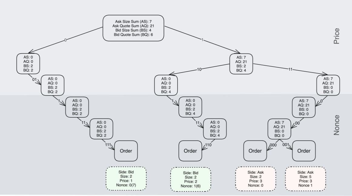
The genius lies in how they Encode Priority. Instead of using Timestamps which are susceptible to manipulation or desynchronization in decentralized networks, Lighter uses a Nonce. The Index of an order in the tree is hard coded.
An order with a better price and a lower Nonce (arrived earlier) automatically falls into the priority position within the tree without requiring any expensive sorting algorithms.
Thanks to this structure, every operation, insert, Cancel, or Match reduces complexity to O(Log N). Whether the order book has 10 orders or 10 million, the processing speed and ZK proof generation cost remain virtually constant. This is the key to unlocking High Frequency Trading (HFT) on chain.

Sample Order Book Tree internal node construction – Source: Lighter
Sample Order Book Tree internal node construction
Smart Nodes & Stateless Prover
Another fascinating detail found is the use of “Smart Internal Nodes.Standard Merkle Trees only store Hashes. And lighter Trees store Aggregate Data like AskSizeSum or BidQuoteSum directly within the branch nodes.
By operating in a Stateless mode, the Prover bypasses the need to store massive amounts of order data, relying instead on ‘Path Witnesses’ to verify execution against the State Root.
This is where the architecture shines. It transforms market integrity from a CEO’s promise into a hard mathematical constraint. If a Sequencer tries to jump the queue or extract MEV, the underlying hash calculation fails, causing Ethereum to reject the proof immediately. In essence, the code enforces what regulators cannot.
Custom Circuits & Multi Layer Aggregation
If the Order Book Tree serves as the structural skeleton, the ZK Engine is the operational core enabling the system to achieve optimal cost efficiency. An analysis of Lighter’s architecture reveals a divergent approach from the industry trend: instead of utilizing general purpose zkEVMs, the project has opted to build an App specific ZK infrastructure.
Custom Arithmetic Circuits
A significant challenge for current Layer 2 scaling solutions is the “technical debt” incurred from attempting to simulate the entire Ethereum Virtual Machine (EVM). This often necessitates redundant opcodes that are unnecessary for specific financial tasks.
Lighter addresses this by engineering Custom Arithmetic Circuits from scratch.
- These circuits are exclusively designed for exchange logic: order matching, balance updates, and liquidations.
- Technical data indicates that by eliminating the EVM overhead, the Lighter Prover operates at significantly higher speeds and consumes considerably fewer resources than zkEVM competitors when processing the same volume of transactions. This is a prerequisite for achieving the Low Latency required for High Frequency Trading (HFT).
Multi Layer Aggregation
Lighter’s ability to offer zero trading fees for Retail Users does not stem from short-term subsidy strategies, but from the structural advantage of Multi Layer Aggregation.

Custom Circuits & Multi Layer Aggregation – Source: Lighter
The verification process operates as a data compression assembly line:
- Batching: The Prover generates parallel execution proofs for thousands of small transactions.
- Aggregation: The system collects hundreds of thousands of sub-proofs and compresses them into a single Batch Proof.
- Final Verification: The Smart Contract on Ethereum only needs to verify this single final proof.
The economic consequence is that the Marginal Cost to verify an additional transaction on the network approaches zero. This creates a sustainable competitive advantage regarding operational costs.
Cryptographic Alignment
Regarding security, Lighter’s architecture establishes a rigid link between Off chain and On-chain data via Public Inputs (Commitments).
When the Prover generates a proof, the system mandates a commitment to a public input containing: the new State Root Hash, a summary of the Data Blob.
By enforcing a strict check between the Proof and the Commitment, the system cryptographically binds the public Blob data to the execution logic. This guarantees that the information users rely on for the Escape Hatch is identical to the verified input, effectively neutralizing any risk of Data Availability attacks.
The Ecosystem Play
Complex infrastructure projects like Lighter require substantial R&D resources. Therefore, analyzing the partner roster and cash flow model is a critical metric for assessing the project’s long term viability.
Strategic Backing
Lighter’s capital structure features participation from Tier 1 venture capital firms, including a16z (Andreessen Horowitz), Paradigm, Founders Fund, alongside angel investors from Robinhood and Coinbase.

Strategic Backing – Source: Lighter
The “Robin Hood” Business Model
Lighter implements a clear fee segmentation strategy:
- Retail Traders: Benefit from a Zero Fees policy aimed at attracting liquidity and expanding the user base.
- Institutions & HFTs: Serve as the primary revenue source. This group is willing to pay fees in exchange for ultra low latency, deep liquidity, and crucially, fairness, ensuring their orders are not front run by the exchange.

The “Robin Hood” Business Model – Source: Lighter
Tokenomics
According to the official allocation data, the total supply of Lighter is capped at 1,000,000,000 LIT (1 Billion tokens). The distribution architecture establishes a precise 50/50 equilibrium between internal stakeholders and the external community.

Tokenomic – Source: Lighter
Token Allocation
- Airdrop – 25%
- Ecosystem – 25%
- Team – 26%
- Investor – 24%
How to Buy LIT
Following the TGE event, LIT is now listed and liquid on major centralized exchanges. Below is the standard procedure to acquire LIT:
Select Exchange
LIT is currently tradable on platforms including: BingX, MEXC, Gate.io, and BitMart. Note: Check the 24h Volume on CoinGecko or CoinMarketCap to select the exchange with the deepest liquidity to minimize slippage.
Deposit Funds
- Log in to your exchange account.
- Navigate to Wallet -> Deposit.
- Deposit USDT (Tether) or USDC via supported networks (such as TRC20, BEP20, or ERC20).
Execute Trade
- Go to Spot Trading.
- Search for the trading pair: LIT/USDT.
- Place Order: Use a Limit Order if you wish to buy at a specific price target, use a Market Order for immediate execution at the current market price.
Custody
Once the purchase is complete, you have two options:
- Trading: Keep LIT on the exchange wallet for short-term trading activities.
- Holding/Governance: Withdraw LIT to a self custody wallet (like MetaMask or Rabby) to ensure asset security and participate in future DAO governance.
FAQ
What is Lighter?
Lighter is a decentralized perpetual futures exchange (DEX) operating on a specialized App specific ZK Rollup. Unlike traditional DEXs, Lighter offers the low latency matching and seamless experience of a CEX, while guaranteeing absolute transparency via mathematical proofs (ZK proofs) and offering strictly zero trading fees for retail users.
Is Lighter truly safer than CEXs like Binance or Bybit?
Structurally, yes. On a CEX, you surrender asset control to the exchange (Custodial). On Lighter, you maintain Self custody. Assets reside in Ethereum Smart Contracts, not in Lighter’s corporate wallets. Notably, the Escape Hatch mechanism allows you to withdraw funds even if the Lighter website goes down or the team disappears, as long as Ethereum remains operational.
Are there hidden terms behind the “Zero Fees” for retail?
According to current documentation, there are no hidden trading fees. However, users must still pay a nominal Gas fee (typically a few cents) to Deposit or Withdraw assets between Layer 1 and Layer 2. Trading fees are cross subsidized by revenue generated from institutional clients (HFTs).
Does Lighter have a Token? What about Airdrop potential?
Yes, Lighter officially launched its governance token, LIT (Lighter Infrastructure Token), in late December 2025. 25% of the total supply was distributed directly to the wallets of early participants (specifically those in Season 1 and Season 2 of the Points program). Notably, there is no “Claim” process required; tokens were airdropped directly to eligible addresses to mitigate phishing risks. A total of 50% of the supply is reserved for the community and ecosystem. Following the initial airdrop, the remaining allocation will fund future liquidity incentives and subsequent trading “Seasons.”
What do I need to start trading on Lighter?
You need a standard Web3 wallet (such as MetaMask, Rabby, or WalletConnect) and collateral (typically USDC) on the Ethereum Mainnet. Since Lighter is a Layer 2, you will need to perform a “Deposit” action to bridge USDC into Lighter’s smart contract before placing orders.

